我叫朱艳芳,现实名举报江西新余交警弄虚作假执法全过程。2025年11月13日,江西新余欧里城北废弃加气站路段,一场连刮擦痕迹都未检出的“事故”,在新余交警渝水大队民警陈某、江某的暗箱操作下,沦为吞噬普通农妇朱艳芳全部身家的陷阱。朱艳芳靠手工活养家糊口,未感知任何碰撞、无任何违规操作,却被强行扣上全责帽子;75岁高龄、身患多种重疾、违法驾车上路的张能华,凭借女儿张某丽“与市领导及交警支队有关系”的嚣张底气,被执法者层层庇护,借事故之名恶意转嫁基础病治疗成本。从隐匿完整视频、拒绝提供关键信息,到无视无痕迹鉴定结论、恐吓维权、复核期间恶意起诉,“口袋执法”步步紧逼,将朱艳芳逼至倾家荡产、走投无路的绝境,法治底线在新余的街头被彻底撕碎。

一、执法全程违法:拒供信息、恐吓逼钱,办案程序形同虚设
2025年11月14日下午6时许,正在家中做手工活的朱艳芳,突然被新余交警渝水大队民警陈某上门带走,称其11月13日驾驶电动三轮车在新余往观巢方向废弃加气站对面,与一辆电动摩托车发生碰撞,要求前往交警大队做笔录。这场突如其来的“追责”,从一开始就充满违法与不公,陈某的每一步操作,都将执法程序踩在脚下。

在交警大队,陈某仅播放一段从朱艳芳三轮车左前方往右拍摄的模糊视频,画面中仅能看到有人在三轮车右后侧倒地,完全无法证明两车发生刮碰,更无法证明朱艳芳存在过错。朱艳芳当即提出质疑,认为张能华摔倒或因自身操作不当、基础病突发所致,要求查看车辆后方完整视频以还原真相,陈某却恶狠狠地回应“后面的视频没有”;朱艳芳索要事故直接证据,陈某竟以“案件由城北交警大队移交,证据丢失与我无关”推诿;问及张能华的基本情况、伤情、就医信息,陈某直接以“不知道”三字搪塞。长达两小时的非法盘问后,陈某未做任何正规笔录,仅让朱艳芳11月17日再到大队,全程态度恶劣,将朱艳芳吓得全身发抖。

11月17日下午,朱艳芳未等到笔录通知,反而接到陈某电话,对方仅报出一个陌生号码,勒令其立即联系对方缴纳医药费,对笔录事宜只字不提。此时的朱艳芳,连对方是男是女、年龄几何、住哪家医院、伤情如何都一无所知,甚至未确认是否真的发生刮碰,就被强行要求“掏钱赔偿”。朱艳芳追问笔录安排,陈某再次恶语相向,仅丢下“明天过来做笔录”便挂断电话。

11月18日,朱艳芳前往渝水交警大队做笔录,再次要求了解张能华就医信息、伤情详情,陈某依旧拒不告知,蛮横要求其自行联系对方家属。朱艳芳多次拨打陈某提供的号码,对方家属与陈某态度如出一辙,拒绝透露任何就医、伤情信息,仅反复索要钱财,甚至提出“直接转账到指定账户,无需知道住院地点和伤情,你又不是医生”的无理要求。朱艳芳连续数日联系对方无果,拨打陈某电话无人接听,前往交警大队找陈某,竟被直接赶出大门,陈某还放话“事故责任书没出来之前,不要再来找我”。

从上门传唤到笔录问询,从信息告知到证据出示,陈某的执法行为全面违反《道路交通事故处理程序规定》:未依法全程录音录像、拒绝向当事人告知事故核心信息、未按规定制作笔录、以恐吓方式逼迫当事人先行赔付,每一项都突破执法底线,将公权力沦为欺压百姓的工具。

二、证据彻底缺失:无刮擦痕迹鉴定、无视对方违法,枉法定全责毫无依据
在朱艳芳的反复追问下,陈某终于让其签收车辆刮碰痕迹鉴定结果报告,报告明确显示“未发现两车有碰撞刮擦所形成的明显痕迹”——这一权威结论,直接证明朱艳芳的三轮车与张能华的车辆未发生任何物理接触,所谓“碰撞事故”根本不成立。然而,就是在这份铁证面前,陈某、江某仍无视科学鉴定结论,几天后便稀里糊涂作出事故认定书,强行判定朱艳芳承担全部责任。
这份全责认定书,不仅违背痕迹鉴定结论,更刻意回避张能华的多重违法事实,事实不清、证据不足、偏袒办案的问题触目惊心。根据公安部令第172号《机动车驾驶证申领和使用规定》,70周岁以上不得驾驶普通二轮摩托车,张能华事发时已75岁,属于法定禁止驾驶范畴;其同时患有高度高血压、冠心病、胆结石、胆囊炎、糖尿病等多种严重器质性疾病,属于法律明确规定的“妨碍安全驾驶疾病”,根本不具备上路驾驶资格;此外,认定书未核查张能华是否持有有效驾驶证、是否佩戴安全头盔、是否存在违规驾驶行为,未对事故现场过往车辆、行人进行调查取证,未查明张能华两次摔倒的真实因果关系,仅片面认定朱艳芳“过错”,完全是为关系户“量身定制”的枉法文书。

无碰撞痕迹、无完整视频、无对方违法核查、无关键证人证言,四大核心证据全部缺失,新余交警渝水大队却强行定责,将“以事实为依据、以法律为准绳”的执法原则彻底抛弃。所谓“事故认定”,不过是陈某等人凭借手中权力,为维护张能华家属的“关系利益”,凭空捏造的“罪名”,目的就是让无过错的朱艳芳无条件承担所有责任。
三、维权全面封堵:复核被刁难、起诉被突袭,底层百姓无任何救济途径
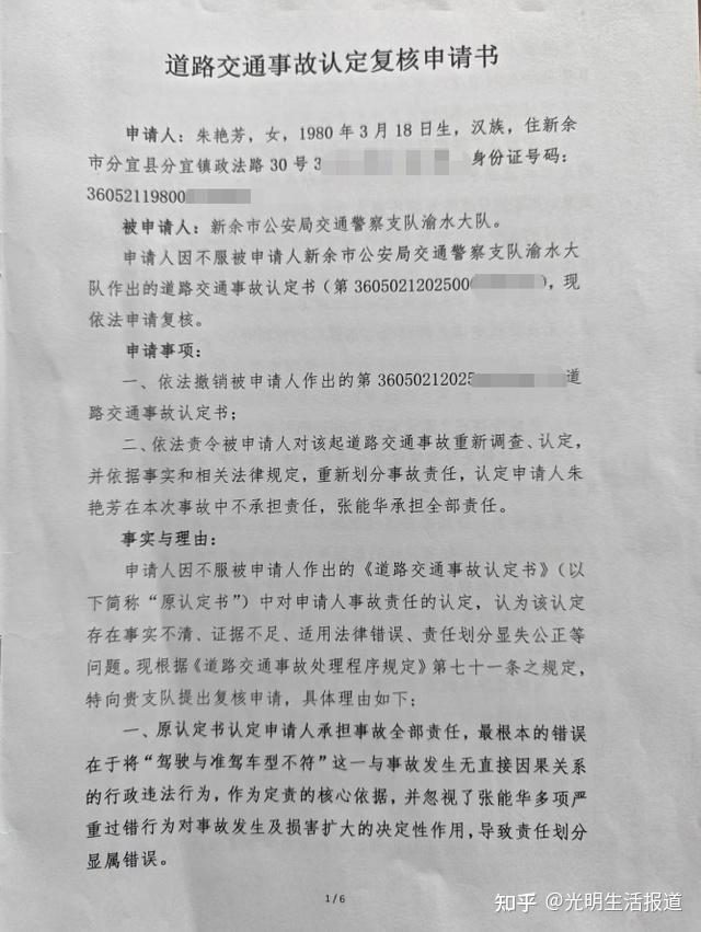
面对这份完全违背事实与法律的全责认定书,朱艳芳并未放弃,依法向新余市交警支队申请复核,这是《道路交通事故处理程序规定》赋予公民的最后法定救济途径,却再次被执法者联手封堵。复核过程中,相关部门不仅未依法重新调查取证,反而要求朱艳芳自行寻找、提供证据——作为一名无背景、无资源、无调查权的普通宝妈,朱艳芳根本没有能力要求他人配合取证,复核程序从一开始就沦为“走过场”,最终无果而终。
更令人发指的是,在朱艳芳复核结果尚未出炉、未收到任何复核告知的情况下,2025年12月19日,她突然收到法院电子传票,张能华家属已就事故赔偿提起诉讼,开庭时间定在12月30日,仅留给朱艳芳11天时间,连法定的15天举证期限都未满足,彻底剥夺其举证、抗辩的合法权利。复核未结、起诉突袭,举证期被压缩、救济路被堵死,张能华家属与执法者相互勾结,用司法程序对朱艳芳进行“精准打击”,目的就是让其来不及准备、无力抗辩,被迫接受不合理的赔偿要求,吞噬其全部身家。

四、医疗真相造假:基础病治疗冒充事故伤情,特权撑腰恶意转嫁成本
事故发生后,张能华的就医过程全程造假,所谓“事故伤情”完全是谎言,核心目的就是将自身多年基础病的治疗成本,全部恶意转嫁到朱艳芳身上。2025年11月16日,张能华从新余市医院出院,仅住院3天便匆忙转入南昌大学第二附属医院,12月2日出院后又被送往江西嘉佑曙光骨科医院,持续治疗至今。多家医院的诊疗记录、用药明细明确显示,对张能华的全部治疗,均针对其高血压、冠心病、糖尿病等自身基础疾病,与所谓“事故刮碰”无任何直接关联,所谓“事故伤害治疗”,实则是借事故之名行“公费治旧病”之实。
张能华之女张某丽的嚣张跋扈,揭开了这场闹剧的本质——其公然宣称“你们去打听打听我和市领导及交警支队的关系”,正是这份“关系自信”,让陈某等人无视法律、枉法定责,让张能华的违法驾驶被庇护,让恶意转嫁医疗成本的行为畅通无阻。朱艳芳靠手工活赚取微薄收入,全责认定叠加恶意起诉,意味着她要承担张能华所有基础病治疗费用、所谓“赔偿费用”,这笔天文数字般的支出,足以让这个普通农村家庭倾家荡产、负债累累,“口袋执法”的利刃,正一点点割碎她的生计,吞噬她的全部身家。

五、底层百姓的绝望:手工养家遭霸权碾压,公平正义在新余荡然无存
朱艳芳是千千万万普通农村百姓的缩影,她安分守己、靠双手劳作撑起家庭,从未想过会遭遇如此不公的对待。这场由“口袋执法”主导、特权关系撑腰的事故处理,早已不是简单的责任划分错误,而是对底层百姓生存权、财产权、救济权的全面掠夺。上门恐吓、隐匿证据、枉法定责、刁难复核、突袭起诉,每一步都将朱艳芳逼入绝境;而张能华家属的嚣张、执法者的渎职、特权的横行,让她真切感受到普通百姓在权力面前的渺小与无助,法律的公平正义、执法的为民初心,在新余彻底荡然无存。
法律的核心是人人平等,执法的底线是公正无私,但在这起案件中,75岁多病老人违法驾车上路被无视,关系户干预执法被纵容,执法者枉法办案被庇护,唯有无过错的底层农妇,成为权力与特权的牺牲品。朱艳芳的遭遇,不仅是一个家庭的悲剧,更是对新余司法公信力、执法公信力的严重透支,让无数普通百姓对法律失去信仰,对执法者失去信任。
六、强烈呼吁:彻查“口袋执法”黑幕,严惩渎职与特权,还朱艳芳清白公道
朱艳芳的遭遇,是“口袋执法”与特权霸权欺压底层百姓的典型案例,我们强烈呼吁江西省公安厅、新余市纪委监委、新余市人民检察院、新余市中级人民法院立即成立专项调查组,全面彻查此案,还朱艳芳清白,还社会公平:
1. 撤销枉法认定,重新依法定责:立即撤销新余交警渝水大队的全责认定书,基于无痕迹鉴定结论、完整视频证据、张能华多重违法事实,重新科学判定事故责任,彻底纠正枉法裁判。
2. 严惩执法渎职,追究法律责任:对陈某、江某隐匿证据、恐吓当事人、枉法定责、违反法定程序的行为,依据《公安机关人民警察执法过错责任追究规定》从严追责,彻查背后是否存在权力寻租、利益输送、人情执法,一查到底、绝不姑息。
3. 彻查特权关系,肃清执法生态:全面调查张某丽“与市领导及交警支队有关系”的言论,深挖背后权力干预执法的问题,对涉及的公职人员依法依规严肃处理,肃清新余执法领域的特权歪风。
4. 核查医疗真相,杜绝恶意转嫁:联合卫健部门全面核查张能华就医记录,明确区分基础病治疗与事故伤情费用,追究其恶意转嫁成本、虚假索赔的法律责任,守护朱艳芳的合法财产。
5. 纠正司法程序,保障举证权利:法院立即中止不合理的诉讼程序,保障朱艳芳法定举证期限与抗辩权利,基于真实证据公正审理,杜绝“以审压民”。
“口袋执法”吞得下百姓的身家,却吞不下社会的正义;特权关系护得住一时的嚣张,却护不住长久的公平。朱艳芳的维权之路,不仅是为自己讨公道,更是为所有底层百姓争取“法律面前人人平等”的权利。我们期待相关部门以雷霆手段彻查此案,让枉法者受惩、特权者收敛,让朱艳芳感受到法治的温暖,让每一位普通百姓都能在公平正义的阳光下,拥有安稳的生计与做人的尊严。

来源:https://zhuanlan.zhihu.com/p/2002398286707962449

(责任编辑:威展小王)



